Cow’s Milk Allergy
Cow’s Milk Allergy
Novalac is a pioneer in the management of Cow’s Milk Allergy (CMA).
We provide several solutions for babies either at risk of developing allergies or with a diagnosed allergy.
Cow’s Milk Allergy
The prevalence of cow’s milk allergy (CMA) in infants varies from 2 to 7.5% depending on the method of diagnosis1.
CMA often begins in the first months of life and generally persists for several months or years, but some of the paediatric patients do not outgrow CMA1. According to a review of the literature2, tolerance is still not achieved after 3 to 4 years in around 20% of cases. According to a study by Saarinen et al. looking after 118 children with CMA, 15% of those with IgE mediated CMA were still allergic after 8.6 years whereas children with non IgE mediated CMA were all tolerant at age 5 3. The natural evolution of CMA varies according to several criteria such as the IgE status, the age at onset 2…
Elimination from diet of cow’s milk proteins, is the only way to manage Cow’s Milk Allergy (CMA).
If the baby is breast fed, mothers should be encouraged to continue breast feeding while avoiding all milk products from their diet. To do so, they should get dietary counselling on cow’s milk elimination but also to get appropriate nutritional supplementation (Calcium, Vitamin D)4.
If the baby is not breastfed, he/she should be fed with an adapted formula without entire cow’s milk proteins. Several alternatives exist such as formulas based on cow’s milk proteins which have been extensively hydrolyzed.
As an alternative, a non-cow’s milk-based formula with rice proteins can also be used. This vegetable option follows the principle of an elimination diet with no animal protein. It is however crucial to use a nutritionally complete formula specially designed for infants, and avoid generic beverages intended for adults.
After 2 to 4 weeks of elimination of the cow’s milk source , should symptoms improve or disappear, breastfeeding or a diet with an adapted formula must be continued on a long term basis. The majority of infants and children with CMA tolerate these formulas5.On the other hand, if symptoms do not improve or disappear, the baby’s diet must be re-evaluated. The second-line treatment is an amino-acid formula.
- Vandenplas Y., et al. Guidelines for the diagnosis and management of cow’s milk protein allergy in infants. Arch. Dis. Child. 92, 902–908 (2007).
- Fiocchi A., et al. World Allergy Organization (WAO) Diagnosis and Rationale for Action against Cow’s Milk Allergy (DRACMA) Guidelines. Pediatr Allergy Immunol Suppl 21, 1–125 (2010).
- Saarinen K. M., Pelkonen A. S., Mäkelä M. J. & Savilahti E. Clinical course and prognosis of cow’s milk allergy are dependent on milk-specific IgE status. J. Allergy Clin. Immunol. 116, 869–875 (2005).
- Luyt D., et al. BSACI Guideline for the diagnosis and management of cow’s milk allergy. Clin. Exp. Allergy 44, 642–672 (2014).
- Koletzko S., et al. Diagnostic approach and management of cow’s-milk protein allergy in infants and children: ESPGHAN GI Committee practical guidelines. Journal Pediatrics of Gastroenteroly and Nutrition 55, 221–229 (2012).
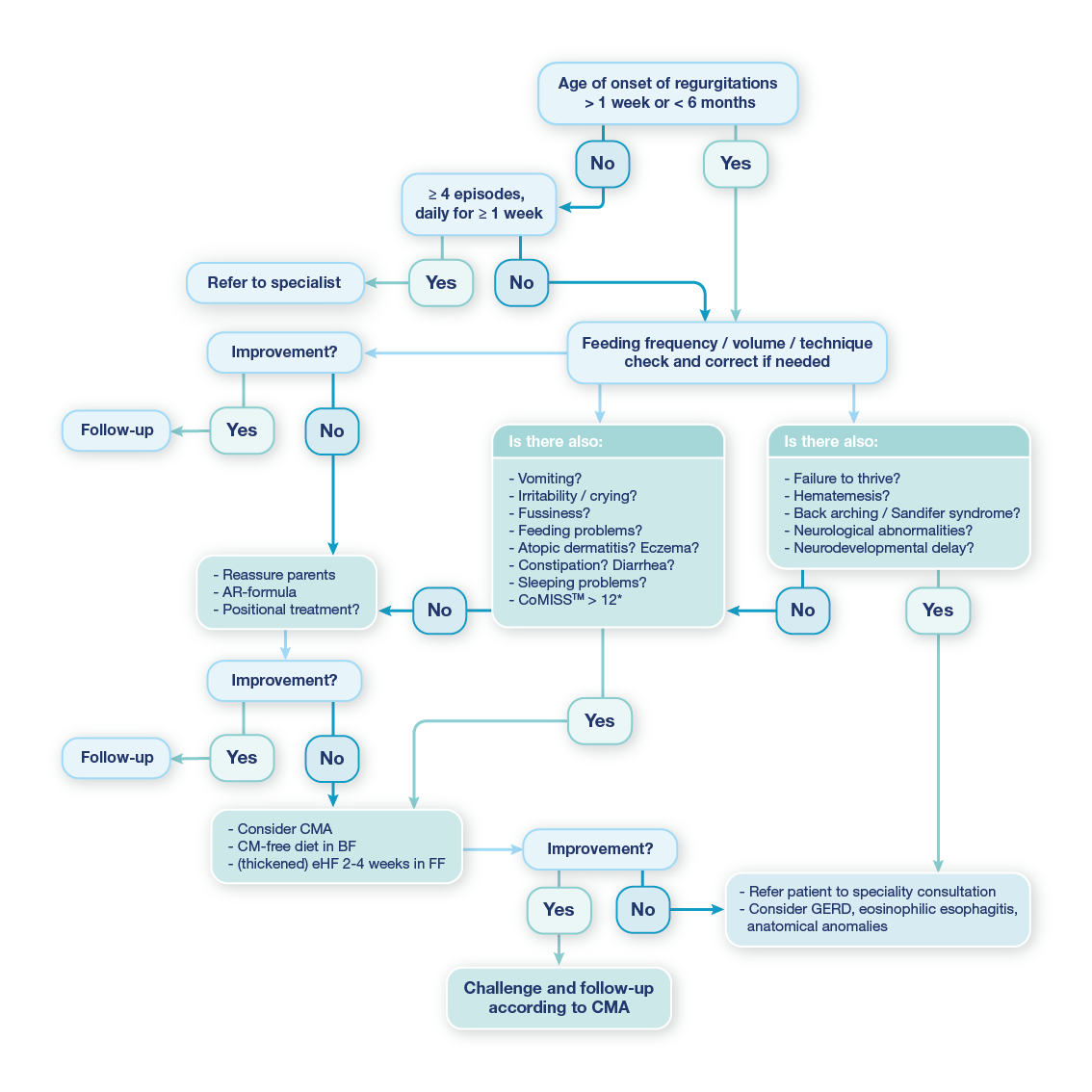
Cow’s Milk Allergy or physiological regurgitation?
Regurgitations are frequent in the first year of life. They can be due to an immaturity of the lower esophageal sphincter or can be a symptom of CMA. In case of regurgitations and suspicion of CMA, a thickened CMA formula is an adapted response1 (see the algorithm thereafter, adapted from1).
Algorithms for Common Gastrointestinal Disorders1

*CoMiSSTM: The Cow’s Milk-related Symptom Score is an awareness tool to recognize possible manifestations of CMA2. The cut-off value of ≥12 has been selected as the criterion to pick up infants at risk of CMA2. It is currently under validation3–5. CoMiSSTM is a trademark of Société des Produits Nestlé S.A., Vevey, Switzerland.
AR-formula: anti-regurgitation formula
BF: breastfed
FF: formula fed
eHF: extensively hydrolysed formula
GERD: gastroesophageal reflux disease
- Vandenplas Y. Algorithms for Common Gastrointestinal Disorders. J. Pediatr. Gastroenterol. Nutr. 63 Suppl 1, S38-40 (2016).
- Vandenplas Y., et al. A workshop report on the development of the Cow’s Milk-related Symptom Score awareness tool for young children. Acta Paediatr. 104, 334–339 (2015).
- Prasad R., Venkata R. S. A., Ghokale P., Chakravarty P. & Anwar F. Cow’s Milk-related Symptom Score as a predictive tool for cow’s milk allergy in Indian children aged 0-24 months. Asia Pac Allergy 8, e36 (2018).
- Vandenplas Y., et al. The Cow Milk Symptom Score (CoMiSSTM) in presumed healthy infants. PLoS ONE 13, e0200603 (2018).
- Vandenplas Y., Steenhout P., Järvi A., Garreau A-S. & Mukherjee, R. Pooled Analysis of the Cow’s Milk-related-Symptom-Score (CoMiSSTM) as a Predictor for Cow’s Milk Related Symptoms. Pediatr Gastroenterol Hepatol Nutr 20, 22–26 (2017).
Clinical trials and studies
The efficacy of Novalac formulas is evidenced in published clinical trials. Amongst them are some of the largest studies ever performed to date on anti-regurgitation formulas, extensively hydrolyzed formulas, and elemental (amino-acid) formulas.
2019
Hypoallergenicity of a thickened extensively hydrolyzed formula in children with cow’s milk allergy
Confirmation of hypoallergenicity and adequate growth
World Journal Clinical Cases, 2019, 7(16): 2256-2268
Rossetti D, Cucchiara S, Morace A, Leter B, Oliva S
Allergy to cow’s milk is the most frequent allergy occurring in infants and young children. The dietary management of these patients consists of the elimination of any cow’s milk proteins from the diet, and for formula-fed infants, the substitution of the usual infant formula with an adapted formula that is generally based on extensively hydrolyzed cow’s milk proteins.This study aims to assess the hypoallergenicity of a new thickened extensively hydrolyzed casein-based formula (TeHCF) in children with cow’s milk allergy (CMA).
2016
Hypoallergenicity and growth with eHF
Tolerance and growth in children with cow’s milk allergy fed a thickened extensively hydrolyzed casein-based formula
BMC Pediatrics, 2016, 16:96
Dupont C, Bradatan E, Soulaines P, Nocerino R, Berni-Canani R
In case of cow’s milk allergy (CMA), pediatric guidelines recommend for children the use of extensively hydrolyzed formulas (eHFs) as elimination diet. According to the American Academy of Pediatrics, the hypoallergenicity of each specific eHF should be tested in subjects with CMA.
Safety of a thickened eHF
Safety of a thickened extensive casein hydrolysate formula
Nutrition, 2016, 32(2):206-12
Vandenplas Y, De Greef E; ALLAR study group
Cow’s milk allergy (CMA) is treated in formula-fed infants with an extensive protein hydrolysate. This study aimed to evaluate the nutritional safety of a non-thickened and thickened extensively casein hydrolyzed protein formula (NT- and T-eCHF) in infants with CMA.
2015
Hypoallergenicity and growth with eHF
An extensively hydrolysed casein-based formula for infants with cow’s milk protein allergy: tolerance/hypo-allergenicity and growth catch-up
British Journal of Nutrition, 2015, 113(7):1102-12
Dupont C, Hol J, Nieuwenhuis EE; Cow’s Milk Allergy Modified by Elimination and Lactobacilli study group
Children with cows’ milk protein allergy (CMPA) are at risk of insufficient length and weight gain, and the nutritional efficacy of hypo-allergenic formulas should be carefully assessed. In 2008, a trial assessed the impact of probiotic supplementation of an extensively hydrolysed casein-based formula (eHCF) on acquisition of tolerance in 119 infants with CMPA. First analysis of the study results showed that the studied formula allowed improvement of food-related symptoms. The scoring of atopic dermatitis (SCORAD) index was assessed at randomisation and after 6 months of feeding. A post hoc analysis was performed using WHO growth software’s nutritional survey module (WHO Anthro version 3.2.2). All infants who were fed the study formula tolerated it well. The SCORAD index significantly improved from randomisation to 6 months of feeding with the study formula. Anthropometric data indicated a significant improvement in the weight-for-age, length-for-age and weight-for-length z scores, as well as in the restoration of normal BMI. The probiotic supplementation did not show any impact on these parameters. The present data showed that this eHCF was clinically tolerated and significantly improved the SCORAD index and growth indices.
Safety of a new Amino Acid Formula (AAF)
Safety of a new Amino Acid Formula in infants Allergic to Cow’s Milk and intolerant to hydrolysates
Journal of Pediatric Gastroenteroly and Nutrition, 2015, 61(4):456-63
Dupont C, Hol J, Nieuwenhuis EE; Cow’s Milk Allergy Modified by Elimination and Lactobacilli study group
Children with cows’ milk protein allergy (CMPA) are at risk of insufficient length and weight gain, and the nutritional efficacy of hypo-allergenic formulas should be carefully assessed. In 2008, a trial assessed the impact of probiotic supplementation of an extensively hydrolysed casein-based formula (eHCF) on acquisition of tolerance in 119 infants with CMPA. First analysis of the study results showed that the studied formula allowed improvement of food-related symptoms. The scoring of atopic dermatitis (SCORAD) index was assessed at randomisation and after 6 months of feeding. A post hoc analysis was performed using WHO growth software’s nutritional survey module (WHO Anthro version 3.2.2). All infants who were fed the study formula tolerated it well. The SCORAD index significantly improved from randomisation to 6 months of feeding with the study formula. Anthropometric data indicated a significant improvement in the weight-for-age, length-for-age and weight-for-length z scores, as well as in the restoration of normal BMI. The probiotic supplementation did not show any impact on these parameters. The present data showed that this eHCF was clinically tolerated and significantly improved the SCORAD index and growth indices.
2014
Rice formula
Safety and tolerance of a new extensively hydrolyzed rice protein-based formula in the management of infants with cow’s milk protein allergy
European Journal of Pediatric, 2014, 173(9):1209-1216
Vandenplas Y, De Greef E, Hauser B; Paradice Study Group
Guidelines recommend the use of extensively hydrolyzed cow’s milk protein-based formulas (eHF) in the treatment of infants with cow’s milk protein allergy (CMPA). Extensively hydrolyzed rice protein infant formula (eRHF) has recently become available and could offer a valid alternative. A prospective trial was performed to evaluate the hypo-allergenicity and safety of a new eRHF in infants with a confirmed CMPA. Patients were fed the study formula for 6 months. Clinical tolerance of the eRHF was evaluated with a symptom-based score (SBS) and growth (weight and length) was monitored. Forty infants (mean age, 3.4 months; range, 1-6 months) with CMPA confirmed by a food challenge were enrolled. All infants tolerated the eRHF and the SBS significantly decreased as of the first month of intervention. Moreover, the eRHF allowed a catch-up to normal weight gain as of the first month as well as a normalization of the weight-for-age, weight-for length, and BMI z-scores within the 6-month study period.
2010
Efficacy
A pilot trial on acceptability, tolerance, and efficacy of a thickened extensive casein hydrolysate
Proceedings of the Belgium Society of Pediatrics, March 2010
Vandenplas Y., Devreker Th., Hauser B
Regurgitation, irritability, and vomiting are common in infants with mid gastro-esophageal reflux disease (GERD) but are indistinguishable from regurgitation, irritability and vomiting caused by food allergy. Both conditions occur in about 5 % of infants. Thickened formula has been shown effective in the treatment of (troublesome) regurgitation and mild GERD, and an extensive hydrolysate is recommended in the treatment of cow milk allergy (CMA).
2005
Safety
Safety of a new extensively hydrolysed formula in children with cow’s milk protein allergy: a double blind crossover study
Revue Internationale de Pédiatrie, 2005, Tome XXXVI, n° 336:13-17
Terheggen-Lagro S, Khouw I, Shaafsma A, Wauters E
Formulae for infants with cow’s milk protein allergy (CMA) should be based on extensively hydrolysed protein. ‘Extensively’ however is not strictly defined. Differences in molecular weight and peptide chain length may affect its clinical outcome. We studied the safety of a new extensively hydrolysed casein based formula (Novalac Allernova®: ALL) for children with IgE mediated CMA.
